コンテンツへスキップ
ナビゲーションに移動
田川地区消防組合
背景色・文字サイズ変更
背景色
白
青
黒
文字サイズ
小さく
標準
大きく
消防本部の紹介
消防組合・消防本部(消防署)の組織
消防庁舎の配置と概要
消防の仕事
講習・試験など
申請・届出
申請書ダウンロード
電子申請フォーム
採用情報
お知らせ
統計・公表
組合の財政状況等
消防本部年報
人事行政運営状況
女性活躍推進法に基づく取組み
個人情報ファイル簿
消防本部の消防計画
消防本部の紹介
トップページ
消防本部の紹介
消防組合・消防本部(消防署)の組織
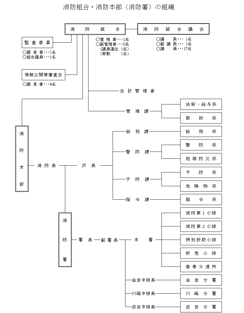
消防組合・消防本部(消防署)の組織
MENU
消防本部の紹介
消防組合・消防本部(消防署)の組織
消防庁舎の配置と概要
消防の仕事
講習・試験など
申請・届出
申請書ダウンロード
電子申請フォーム
採用情報
お知らせ
統計・公表
組合の財政状況等
消防本部年報
人事行政運営状況
女性活躍推進法に基づく取組み
個人情報ファイル簿
消防本部の消防計画
PAGE TOP